#include <assert.h>
#include <vector>
#include "object.h"
#include "dataset.h"
#include "shared_ptr.h"
Include dependency graph for learnmodel.h:

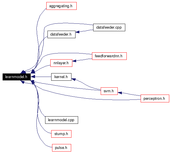
This graph shows which files directly or indirectly include this file:

Go to the source code of this file.
Namespaces | |
| namespace | lemga |
Classes | |
| class | LearnModel |
| A unified interface for learning models. More... | |
Defines | |
| #define | VERBOSE_OUTPUT 1 |
Typedefs | |
| typedef std::vector< REAL > | lemga::Input |
| typedef std::vector< REAL > | lemga::Output |
| typedef dataset< Input, Output > | lemga::DataSet |
| typedef std::vector< REAL > | lemga::DataWgt |
| typedef const_shared_ptr< DataSet > | lemga::pDataSet |
| typedef const_shared_ptr< DataWgt > | lemga::pDataWgt |
Functions | |
| DataSet * | lemga::load_data (std::istream &, UINT, UINT, UINT) |
| Load a data set from a stream. | |
| DataSet * | lemga::load_data (std::istream &is, UINT n) |
Definition in file learnmodel.h.
|
|
Definition at line 19 of file learnmodel.h. Referenced by Bagging::train(). |
1.4.6